Contenuto principale

Risultati per

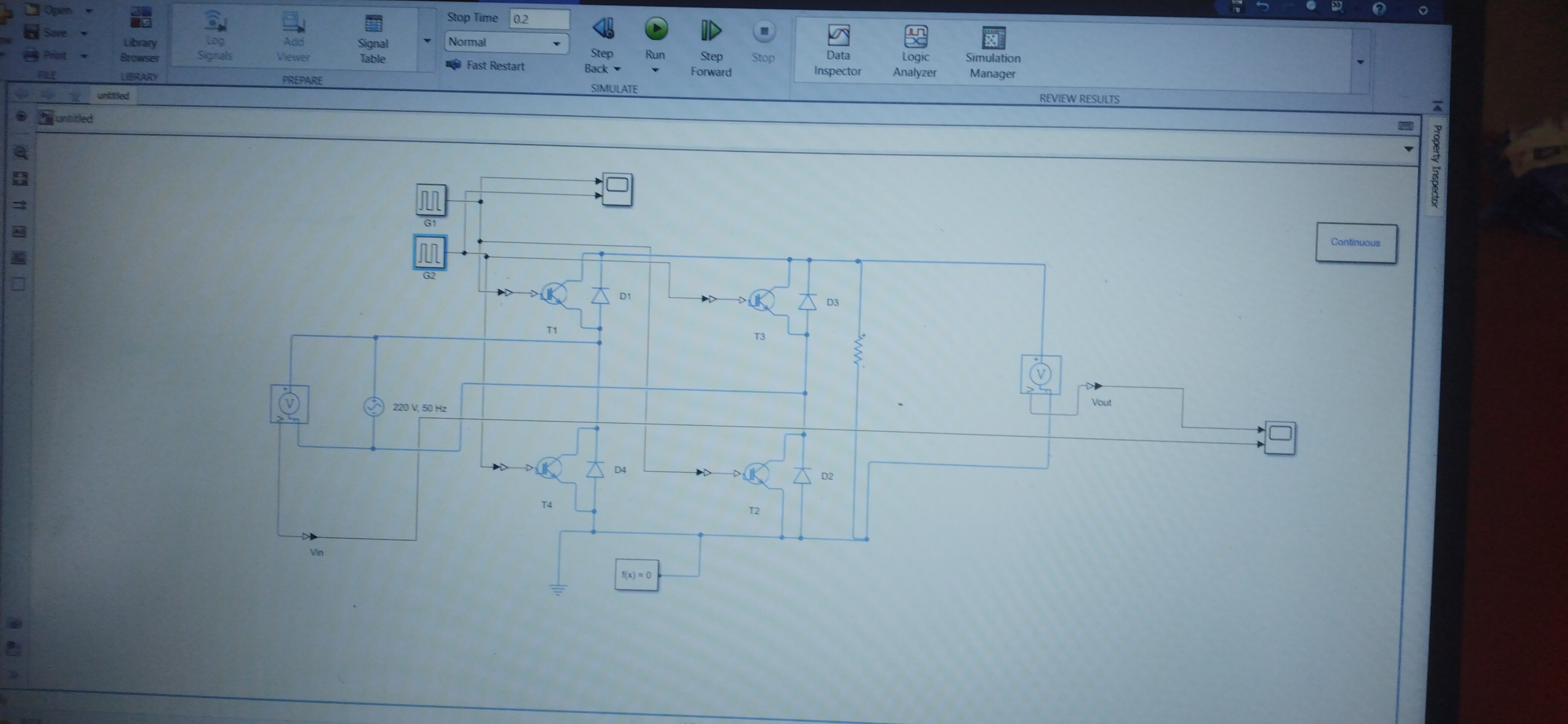
I was given a homework to make a Simscape IGBT rectifier, in which changing the delay angle leads to the conventional output. The input is 220 V 50 Hz supply, there are 2 gate pulses which I am providing using pulse generators (period 1/50 and pulse width 50%). The output, however is not correct. I am attaching the circuit diagram

and the incorrect output for a delay angle (α) 60 degrees. Can somebody point out the mistake? Thank you.