Data Converters
Simulate and analyze performance metrics of analog-to-digital and digital-to-analog data converters. Start from complete system-level models of typical ADC or DAC architectures. Modify ADC or DAC parameters until you reach your desired system specifications. Use Measurements and Testbenches to validate your design.
Blocks
Topics
- ADC Tutorial
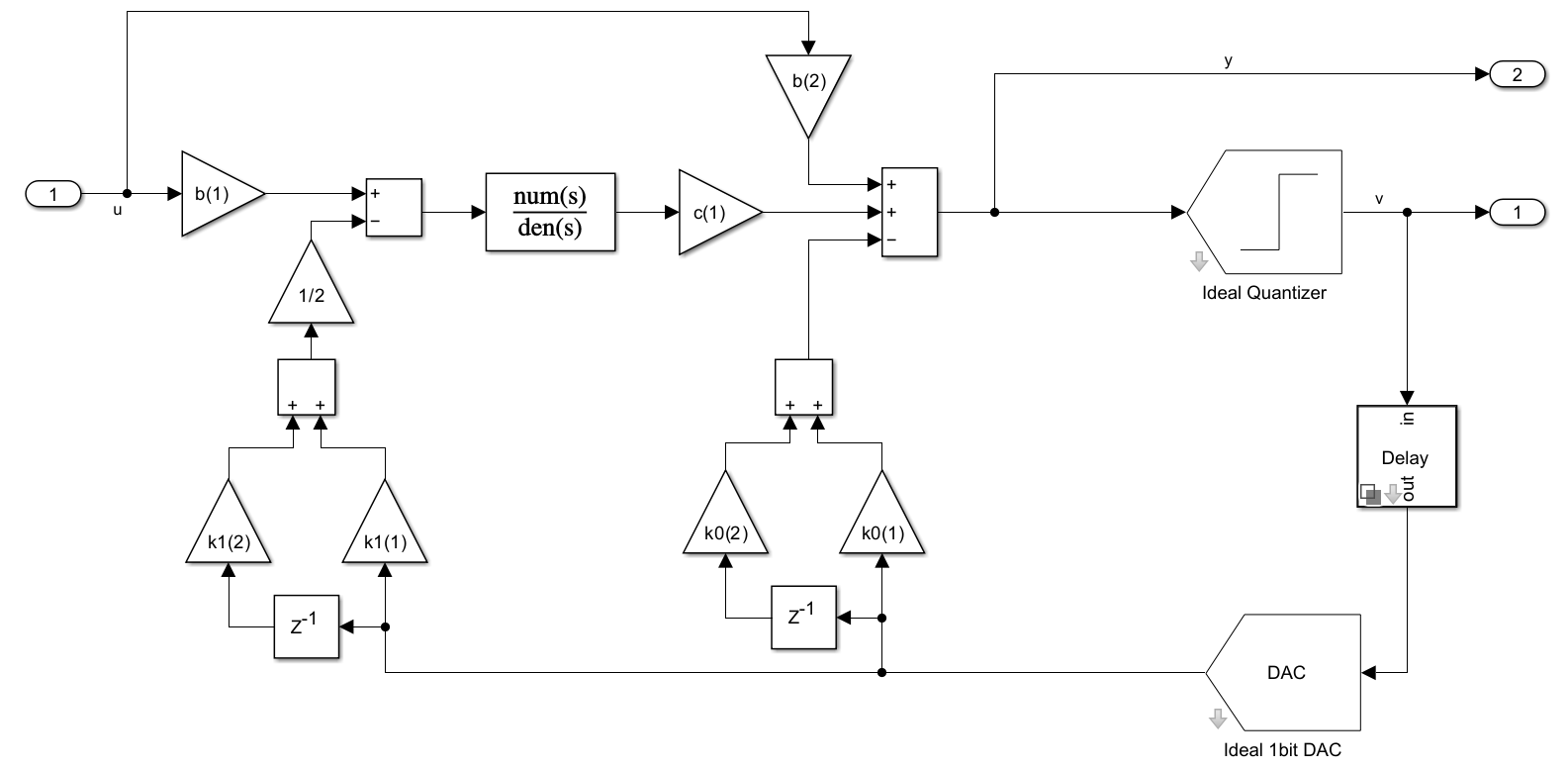
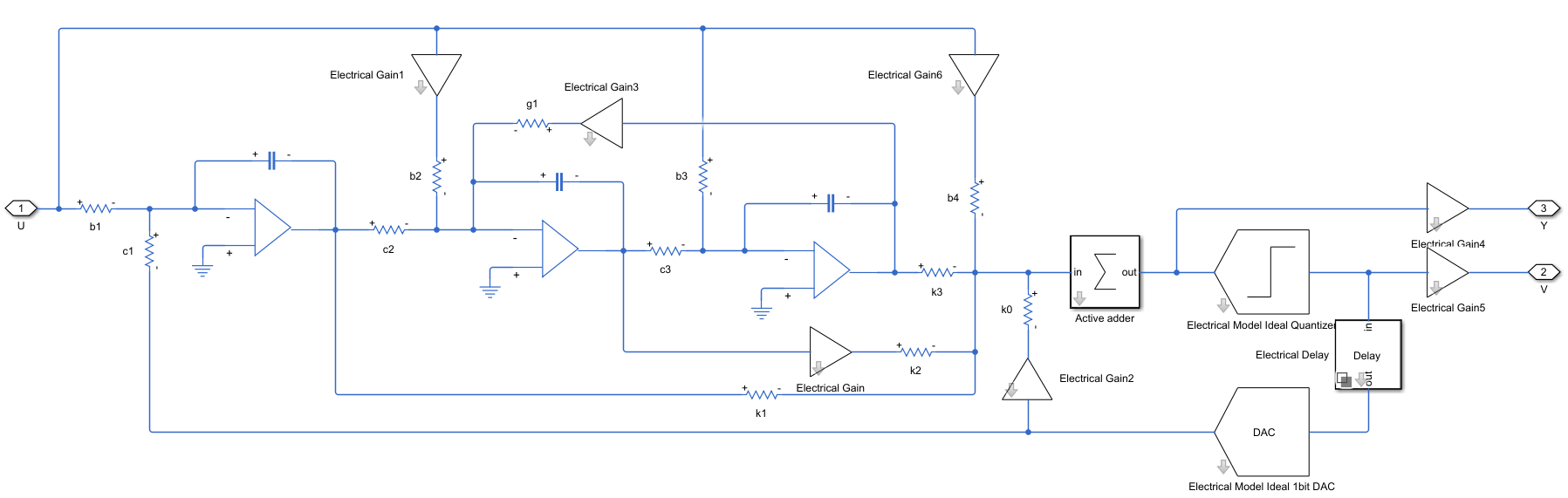
This tutorial example shows you how to design a second order Delta Sigma Analog to Digital Converter in Simulink®.
- STEP 1: System-Level Model of DSM ADC
- STEP 2: SystemVerilog Module Generation
- STEP 3: Final System-Level Model
- Compare SAR ADC to Ideal ADC
This example shows a comparison of the SAR ADC from the Mixed-Signal Blockset™ to the ideal ADC model with impairments presented in Analyzing Simple ADC with Impairments.
- Design and Evaluate SAR ADC
This example shows how to design a SAR ADC using reference architecture and validate the ADC using ADC Testbench.
- Design and Evaluate Interleaved ADC Using System Object
This example shows how to use System objects to model and evaluate the performance of an interleaved ADC.
- Effect of Metastability Impairment in Flash ADC
This example shows how to customize a flash Analog to Digital Converter (ADC) by adding the metastability probability as an impairment.
- Compare Binary Weighted DAC to Ideal DAC
This example shows a comparison of the Binary Weighted DAC from the Mixed-Signal Blockset™ to an ideal DAC model.
- Delta Sigma Modulator Data Converter with Half-Band Filter for Decimation
Use the delta sigma modulator data converter for an analog-to-digital converter application.
- Model Continuous-Time Delta Sigma Modulator With Inherent Anti-Aliasing Property
This example shows how to design a continuous-time delta sigma modulator (CT DSM) using the DT-CT Translation method explained in [1].








